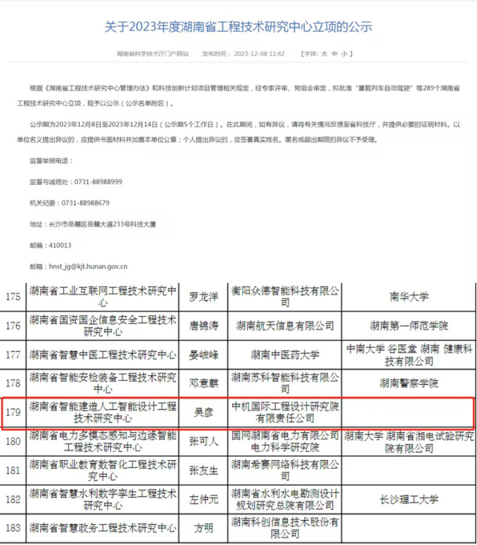
近日,湖南省科技厅公布了2023年度湖南省工程技术研究中心立项名单,中机国际申报的“湖南省智能建造人工智能设计工程技术研究中心”成功入选,公司智能建造人工智能设计领域科技创新取得突破性成果!
?
湖南省工程技术研究中心由湖南省科技厅归口管理,根据经济建设和市场需要,针对行业或地区发展中的重大技术问题进行攻关,在自主创新和引进技术基础上,持续不断地创造新成果、开发新技术并进行工程化研究,为产业化提供成熟、配套的技术、工艺、装备和新产品。

?
公司将依托“湖南省智能建造人工智能设计工程技术研究中心”科技创新平台,建立一套以人工智能设计为核心的全过程工业化建造技术体系,并通过建立建筑工业化人工智能模型及评价体系,解决智能建造设计、生产、施工全过程的快速标准化、生产通用化、最大经济化等问题,该项技术将是公司在数字技术领域的一项全新探索。未来,公司将持续深化数字技术领域的技术创新和应用,为工程项目提供更多的数字化解决方案,为湖南省创建“智能建造强省”贡献力量。